第二季度“最缺工”职业排行公布 营销员、快递员、车工等排名靠前

人民网北京7月22日电 (记者宋子节、温璐)据人社部消息,中国就业培训技术指导中心近期组织102个定点监测城市公共就业服务机构,收集汇总2022年第二季度人力资源市场供求关系较为紧张的招聘、求职需求职...

人民网北京7月22日电 (记者宋子节、温璐)据人社部消息,中国就业培训技术指导中心近期组织102个定点监测城市公共就业服务机构,收集汇总2022年第二季度人力资源市场供求关系较为紧张的招聘、求职需求职业岗位信息,形成“2022年第二季度全国招聘大于求职‘最缺工’的100个职业排行”。

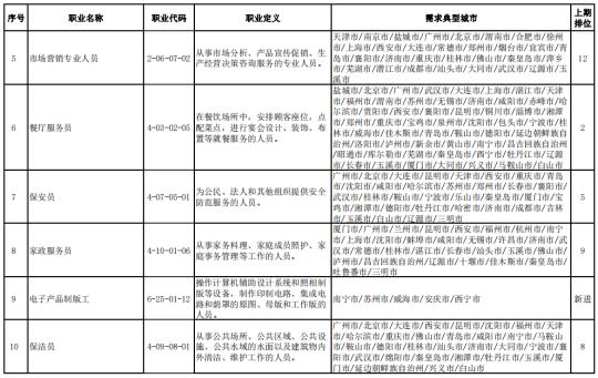
前十位职业分别为营销员、快递员、车工、商品营业员、市场营销专业人员、餐厅服务员、保安员、家政服务员、电子产品制版工、保洁员。

与2022年第一季度相比,招聘需求和求职人数持续回升,制造业缺工状况持续,电子信息产业缺工情况较为突出, “集成电路工程技术人员”“半导体芯片制造工”“电子仪器与电子测量工程技术人员”等职业新进排行,“半导体分立器件和集成电路装调工”“计算机网络工程技术人员”缺工程度加大,“电子产品制版工”进入排行“前十”,位列第9。

一、数据来源

本期数据来源于全国102个定点监测城市公共就业服务机构填报的人力资源市场招聘、求职数据。

二、数据构成

本期数据由“序号”“职业名称”“职业代码”“职业定义”“需求典型城市”“上期排位”六个部分组成。“职业名称”“职业代码”“职业定义”适用《中华人民共和国职业分类大典(2015版)》的职业分类标准。“需求典型城市”是指填报该职业需求的典型城市名单,排在前面的城市需求缺口大于排在后面的城市。“上期排位”表示上期(2022年第一季度)该职业的排位情况。

三、编制方法

本期数据采集各定点监测城市公共就业服务机构人力资源市场“招聘需求人数”和“求职人数”缺口排名前20的职业岗位信息,综合考量岗位缺口数量、填报城市数量等因素,经加工汇总整理形成,按“招聘需求人数”与“求职人数”岗位缺口数量和填报城市数量加权取值后从大到小排列,排在前面的职业需求缺工程度大于排在后面的职业。

四、数据说明

按照上述方法,汇总形成《2022年第二季度全国招聘大于求职“最缺工”的100个职业排行》。按照《中华人民共和国职业分类大典(2015版)》分类标准,100个职业中,37个属于第六大类——生产制造及有关人员,37个属于第四大类——社会生产服务和生活服务人员,21个属于第二大类——专业技术人员,3个属于第三大类——办事人员和有关人员,1个属于第一大类——党的机关、国家机关、群众团体和社会组织、企事业单位负责人,1个属于第八大类——不便分类的其他从业人员。

新闻图片
  • 日媒:日本累计确诊新冠肺炎病例470例
  • 湖南省郴州市人大常委会原副主任李黎明被“双开”
  • 联播+丨发展新质生产力 总书记强调“为”与“不为”
  • 北京将打造2-3个千亿级规模世界级商圈
  • 2025第九届世界无人机大会开幕 聚焦低空经济
  • 考点外见闻:陪考家长装备各异讨“好彩头”
  • 云南立法保护入湖河道 打通高原湖泊保护“最后一公里”
  • 领导包案化解重复举报
  • 多条地铁延时运营迎接夜归人
  • 尽显千载风华 服饰博物馆打造传统服饰文化盛宴
  • 外媒:白宫称美国欢迎大熊猫重返美国
  • 新疆推出多项措施破解和田玉消费“痛点”
  • 上一篇:长江白鲟被认定灭绝
    下一篇:中国证监会上海监管局原调研员朱毅被开除党籍

    为您推荐